| Sign In | Join Free | My portofva.com |
|
Brand Name : Texas Instruments
Model Number : TPS564247DRLR
MOQ : 50pcs
Price : Negotiable
Supply Ability : 1000000pcs
Voltage - Input (Min) : 3V
Voltage - Input (Max) : 16V
Voltage - Output (Min/Fixed) : 0.6V
Voltage - Output (Max) : 7V
Current - Output : 6A
Frequency - Switching : 1.2MHz
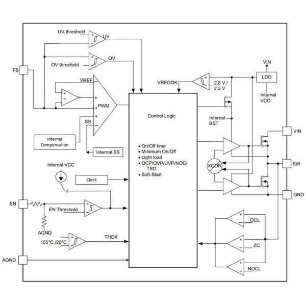
Texas Instruments TPS56424x Synchronous Buck Converters are simple, easy-to-use, high-power density, high-efficiency synchronous buck converters. The devices support input voltage ranging from 3V to 16V and up to 4A continuous current with a SOT-563 package.
The Texas Instruments TPS56424x uses D-CAP3 topology to provide a fast transient response and support low-ESR output capacitors with no requirement for external compensation. It has two grounds, GND and AGND, which should be connected for optimal thermal performance. AGND also provides a good load and line regulation. The device can support up to 95% duty operation.
The TPS564242 operates in Eco-mode, which maintains high efficiency during light loading. The TPS564247 operates in FCCM mode, which keeps the same frequency and lowers output ripple during all load conditions. It integrates complete protection through OVP, OCP, UVLO, OTP, and UVP with hiccup. The device is available in a 1.6mm × 1.6mm SOT-563 package and has an optimized pinout for an easy PCB layout. The junction temperature is specified from –40°C to 125°C.

|
|
TPS564247DRLR Power Management ICs Positive Adjustable 0.6V 1 Output 6A SOT-563 Images |